パーソルホールディングス、女性管理職比率向上に向けた人事施策を拡充
パーソルHD

~2025年10月より「管理職をラクにする」ための生成AIを活用した目標設定支援と、管理職候補者に向けた5カ月間の研修を開始~
「はたらいて、笑おう。」をビジョンに掲げるパーソルホールディングス株式会社(本社:東京都港区、代表取締役社長 CEO:和田 孝雄)は、女性管理職比率の向上を目指し、生成AIを活用した目標設定支援プロンプトの導入と、管理職候補者向け研修を2025年10月より開始します。これらの施策により、管理職の業務負担を軽減し、女性管理職の増加を目指します。
■女性管理職比率の目標と現状
パーソルグループは、DEI(Diversity, Equity & Inclusion)の推進において、女性管理職比率を重要なKPIとして設定しています。2030年までにグループ総合職の女性比率と同等の37%を目指し、経営の直轄組織であるジェンダーダイバーシティ委員会の主導のもと、各社が取り組みを進めています。2024年度の女性管理職比率は27.6%と、前年(2023年度)比2.0ポイント増で過去最高を記録しました。
パーソルホールディングス単体でも同様に取り組みを進めており、2024年度の単体での女性管理職比率は30%を超えています。さらなる女性管理職比率の向上とジェンダーギャップ解消を目指すため、管理職業務の負担を軽減し、女性管理職候補者への支援施策を拡充します。
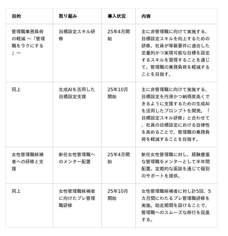
■女性管理職比率の向上に向けた取り組み(パーソルホールディングス単体)
パーソルホールディングスでは、女性管理職比率向上を目指し、個社として(1)管理職業務負荷の軽減、(2)女性管理職候補者への研修と支援の2点に重点を置いて取り組んでいます。まず、現状の管理職の業務負担を軽減し、「管理職をラクにする」環境を整備することで、男女問わず誰もが管理職を目指しやすい職場づくりを推進しています。また、女性管理職比率の向上に向けた具体的な施策も並行して進めています。
[表:
https://prtimes.jp/data/corp/16451/table/1055_1_9fd87d5f244d18021555efd1b08cb2f3.jpg?v=202510280216 ]
※その他、ホールディングス単体の取り組みに加えて、パーソルグループ共通で「トップコミットメント」「制度・環境整備」「風土醸成」に取り組んでいます。詳細は、後述する「多様な人材活躍に向けたパーソルグループの取り組み」をご確認ください。
(1)管理職業務負荷の軽減
管理職業務の実態を把握するため、人事が現場ヒアリングを実施した際に多く寄せられたのが「部下の目標設定面談」に時間を要するという声でした。目標設定は、部下の成長を促進する極めて重要な業務である一方、部下の目標設定スキル不足や、多様な価値観を踏まえた動機付けに時間がかかる点が、管理職業務の負荷を大きくしていました。この負荷を軽減するため、パーソルホールディングス人事では各種支援策を実施しています。
すでに2025年上期から導入している「目標設定スキル研修」では、管理職・非管理職問わず、幅広い社員向けに対して、目標設定がキャリアマネジメントにおいて有効であることを説くとともに、具体的な方法や実践例を提供します。これにより、参加者は自身の納得感を持ちつつ、等級要件に適合した定量的かつ実現可能な目標を設定するスキルを習得します。
さらに、2025年10月からは、生成AIを活用したプロンプトを新たに開発し、社員が自律的に目標設定を行える仕組みを整備します。このプロンプトは、個人の課題に応じて選択可能な7種類を用意しており、生成AIとの対話を通じて納得感のある目標設定を促します。これにより、管理職の業務負担を軽減し、社員の自律性を高めるとともに、管理職の効率的な業務遂行を支援します。
(2)女性管理職候補者への研修と支援
2025年上期から、新任女性管理職に対し、経験豊富な管理職をメンターとして半年間配置し、新任管理職が直面する課題や、女性特有の管理職としての悩みに対し、定期的な面談を通じて個別のサポートを提供しています。
また、2025年10月から、新たに女性管理職候補者に対し計5回、5カ月間にわたるプレ管理職研修を開始します。マネジメントに必要な知識を体系的に学びつつ、自身の「ありたい管理職像」を探求し、深める助走期間を設けることで、管理職へのスムーズな移行を促進します。
■コメント
パーソルホールディングス株式会社 グループ人事本部 HD人事部 部長 吉沢 真紀
パーソルホールディングスは、「はたらいて、笑おう。」というグループビジョンのもと、すべての社員がその人らしくはたらける職場づくりを進めています。女性管理職比率の向上は、ジェンダーギャップを解消し、誰もが制約なく挑戦できる組織をつくるための重要な取り組みです。管理職の負担をいかに軽減することができるか、すなわち「管理職をラクにする」ことができるかは、社員の管理職着任意向の向上にも関わると考えています。管理職業務の負担軽減や女性管理職候補者への支援を通じて、すべての社員が能力を最大限に発揮し、安心してはたらける環境の実現を目指してまいります。
■多様な人材活躍に向けたパーソルグループの取り組み
パーソルグループでは、多様な人材が活躍できる環境を構築するため、グループ共通のポリシーを掲げ、DEIを推進しています。DEIの推進にあたり、社員の属性、価値観、能力といった3つの多様性を生かすため、「トップコミットメント」「制度・環境整備」「風土醸成」に取り組んでいます。
2021年9月にはグループ横断で、経営の直轄組織となるジェンダーダイバーシティ委員会を設置しました。本委員会では、各SBUの人事責任者およびCEO、CHRO、CEOが指名する委員長で月に1回議論を行い、女性管理職比率と男性育児休業など取得率の向上に向けたモニタリングや、分科会でグループ横断の取り組みを企画、実行しています。
[画像:
https://prcdn.freetls.fastly.net/release_image/16451/1055/16451-1055-93c99dc58cdae5769b2c46320ef04dd5-705x654.jpg?width=536&quality=85%2C75&format=jpeg&auto=webp&fit=bounds&bg-color=fff ]
■パーソルホールディングス株式会社について
1973年の創業以来、人材派遣、人材紹介、アウトソーシング、設計開発など人と組織にかかわる多様な事業を展開。2008年10月に共同持株会社テンプホールディングス株式会社を設立。2017年7月よりパーソルホールディングス株式会社へ社名変更。
東京証券取引所プライム市場上場(証券コード:2181)。2025年3月期売上収益1兆4,512億円(IFRS)。
■「PERSOL(パーソル)」について <
https://www.persol-group.co.jp/ >
パーソルグループは、「“はたらくWell-being”創造カンパニー」として、2030年には「人の可能性を広げることで、100万人のより良い“はたらく機会”を創出する」ことを目指しています。
人材派遣サービス「テンプスタッフ」、転職サービス「doda」、BPOや設計・開発など、人と組織にかかわる多様な事業を展開するほか、新領域における事業の探索・創造にも取り組み、アセスメントリクルーティングプラットフォーム「ミイダス」や、スキマバイトアプリ「シェアフル」などのサービスも提供しています。
はたらく人々の多様なニーズに応え、可能性を広げることで、世界中の誰もが「はたらいて、笑おう。」 を実感できる社会を創造します。
プレスリリース提供:PR TIMES
記事提供:PRTimes