八重洲ダイビル LEED認証「GOLD」取得のお知らせ
ダイビル株式会社

ダイビル株式会社(社長:丸山卓、本社:大阪市北区、以下「当社」)は、2025年6月30日に竣工した「八重洲ダイビル」において、米国の建物環境認証システムLEED 認証建物新築カテゴリーである「LEED v4 Building Design and Construction: Core and Shell(LEED v4 BD+C: CS)」にて「LEED GOLD(R)」を取得しましたのでお知らせします。
[画像1:
https://prcdn.freetls.fastly.net/release_image/105720/69/105720-69-232459ea21c1b6fb76ead3d0b16b870d-624x481.jpg?width=536&quality=85%2C75&format=jpeg&auto=webp&fit=bounds&bg-color=fff ]
[画像2:
https://prcdn.freetls.fastly.net/release_image/105720/69/105720-69-b82268b7cdaeaeeb8f4ba0d37956eeaa-1248x979.jpg?width=536&quality=85%2C75&format=jpeg&auto=webp&fit=bounds&bg-color=fff ]
八重洲ダイビルは、東京駅至近かつ八重洲地下街と地下で直結するプレミアム立地で、東京地区における当社のフラッグシップオフィスビルです。外観は旧ビルを継承し、周辺再開発が進むこれからの八重洲でも変わらぬ存在感を示しながら、品格のあるデザインと街と人に開かれた緑で新たな八重洲の景観を創出しました。また、気候変動対策として環境負荷の抑制や、中間層免震構造の採用等による災害時の BCP 対策も講じており、構造・環境計画との合理性を兼ね備えています。
■LEED(R)(Leadership in Energy & Environmental Design)とは
LEEDは、米国グリーンビルディング協会(USGBC)によって開発された国際的な認証制度で、建築物と敷地利用の環境性能(省エネと環境)に配慮した建築プロジェクトを推進するためのビルト・エンバイロメント(建築や都市の環境)の環境性能評価システムです。このたび八重洲ダイビルでは、LEED建物新築カテゴリーである「LEED v4 Building Design and Construction: Core and Shell(LEED v4 BD+C: CS)」において「LEED GOLD(R)」認証を取得しました。新築物件における「LEED GOLD(R)」認証の取得は当社初となります。
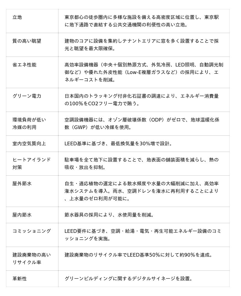
■主な評価ポイント
評価された具体的な取り組み例は以下の通りです。
[表:
https://prtimes.jp/data/corp/105720/table/69_1_0910a86ece058d6701597df6f009588a.jpg?v=202512181115 ]
■八重洲ダイビル 建物概要
所在地 東京都中央区京橋1-1-1
構造 鉄骨造(一部鉄骨鉄筋コンクリート造、鉄筋コンクリート造)
規模 地下3階・地上11階・塔屋2階
延床面積 22,655.19平方メートル (6,853坪)
竣工 2025年6月30日
プレスリリース提供:PR TIMES

記事提供:PRTimes