ソフトブレーン、AIソリューション「esm AI concierge」を単独販売開始
ソフトブレーン株式会社

CRM/SFA「esm(eセールスマネージャー)」のオプションから独立 未導入企業でも既存システムやExcelへの「自動入力」が可能に
国産CRM/SFAのリーディングカンパニーであるソフトブレーン株式会社(本社:東京都中央区、代表取締役社長:豊田浩文、以下「ソフトブレーン」)は、これまでCRM/SFA「eセールスマネージャー」のオプション機能として提供していた「esm AI concierge」を、本日より単独ソリューションとして販売開始することをお知らせいたします。
これにより、eセールスマネージャーの利用に関わらず、最新のAI技術を活用した「登録支援」「音声アシスト」「ナレッジサジェスト」の導入が可能になります。既存システムやExcelを使い続けながら、データ入力の自動化と組織の知見活用を両立する「業務効率化」を支援します。
[画像1:
https://prcdn.freetls.fastly.net/release_image/22585/70/22585-70-09989cbeb210b4d0bc3f7ce1b8f46dff-1840x700.png?width=536&quality=85%2C75&format=jpeg&auto=webp&fit=bounds&bg-color=fff ]
■esm AI concierge 詳細ページ:
https://www.e-sales.jp/esm-ai-concierge/
■ 背景:現場の「入力負担」と「ナレッジの属人化」を解消
労働人口の減少に伴い業務効率化が急務となる中、現場では依然としてFAXや書面、PDFなどによるアナログな情報のやり取りが多く残っており、それらをシステムへ入力・保管・管理する作業に多大な工数が割かれています。
また、システム運用においては、「入力の手間を減らしたい」という現場の要望と、「分析のために精度の高いデータが欲しい」という管理者ニーズが相反する「入力の壁」が大きな課題となっていました。加えて、顧客提案書や製品詳細情報といった貴重なナレッジがドキュメント状態で散在しており、情報の検索や特定に時間がかかる「知見の属人化」も深刻化しています。
ソフトブレーンは、これらの課題を解消するソリューションとして「esm AI concierge」の単独販売を開始しました。
本ソリューションは、AIが現場の非定型な情報を構造化データへと変換し、既存システムへ自動入力することで、現場の入力負荷を大幅に削減します。連携先はCRM/SFAに限らず、ERP(基幹業務システム)や自社開発システムとも柔軟な連携が可能であり、既存のIT資産を活かしたまま最新のAI環境を構築できます。
これにより、管理者はシステムを問わず意思決定に必要な高精度の分析データをタイムリーに得ることが可能となり、組織全体のDXを強力に推進します。
■ 「esm AI concierge」の主な機能
単独販売により、以下の機能をユーザーの既存システムや業務フローに合わせて柔軟に導入できます。
1. 音声アシスト:話すだけで「議事録」と「次アクション」を生成
・ スマホやPCへの音声入力により、AIが内容を要約し議事録を作成します。
・ 単なる文字起こしにとどまらず、懸念点やネクストアクションをAIが自動で推察して記録します。
・ 作成した内容はワンタップで他アプリへ共有でき、現場の迅速な情報共有を支援します。
※eセールスマネージャーご利用時は、活動データとして自動入力が可能です。
2. 登録支援:書類を「撮る・置く」だけで指定システムへ自動転記
・ FAXやPDF、画像データをAIが解析し、項目ごとに分類してデータ化します。
・ ブラウザ上の既存画面へファイルをドラッグ&ドロップ(D&D)するだけで、AIが項目を判断して自動入力します。
・ ユーザーが利用中の基幹システムや、任意のExcel/スプレッドシートへ自動転記が可能です。
3. ナレッジサジェスト:社内ドキュメントを「AIナレッジ」化
・ 指定したフォルダ内の「提案書」や「マニュアル」等のドキュメントをAIが学習します。
・ ユーザーの質問に対し、社内資料に基づいた回答と参照元ファイルをセットで提示します。
・ 必要な資料を探す時間を削減し、提案の質とスピードを向上させます。
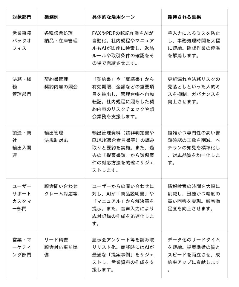
■ 想定される利用例・業務シーン(例)
[表:
https://prtimes.jp/data/corp/22585/table/70_1_7e97ef856cf1552dd699dbaca5616633.jpg?v=202604071115 ]
※esm AI conciergeは1ユーザーあたり月額1,000円(税抜)でご利用可能です。
[画像2:
https://prcdn.freetls.fastly.net/release_image/22585/70/22585-70-6773a5957d3715067de5b057d299d318-1000x799.png?width=536&quality=85%2C75&format=jpeg&auto=webp&fit=bounds&bg-color=fff ]■esm(eセールスマネージャー)について
ソフトブレーンは、1999年8月に国内初のCRM/SFAを発売以降、マーケティング・セールス・アフターサービス等すべての顧客接点業務を変革へと導くソリューションを、ITとサービスの両面で提供しています。
高機能なCRM/SFA「esm(eセールスマネージャー)」を中核に、MA(マーケティングオートメーション)ツールの「esm marketing」、アフターサービス向けマネジメントツール「esm service」の導入実績から得られた顧客接点プロセスマネジメントの実践的なノウハウを持っています。それらを組み合わせた課題解決ソリューションをご提供し、お客様の生産性の最大化に貢献できる取り組みを続けています。
「esm(eセールスマネージャー)」は、業種、業界、規模を問わず、各企業に合った営業プロセスが設計可能です。営業プロセスの見える化、測る化、改善を通じた「プロセスマネジメント」の実現によって、業務効率化と売上利益向上につながる仕組みを作ります。
導入前後のコンサルティングサービスも充実しており、5,500社を超える導入実績に基づくノウハウの提供や教育、システムの定着活用までのカスタマーサクセスサービスなどお客さまのニーズにあったサービスを提供し、定着率は95%となっています。
製品詳細:
https://www.e-sales.jp
■ソフトブレーン株式会社について
会社名 : ソフトブレーン株式会社
所在地 : 東京都中央区銀座6-18-2 野村不動産銀座ビル 11階
代表者 : 代表取締役社長 豊田 浩文
設立 : 1992年6月17日
事業内容: 顧客接点業務全般のクラウドアプリケーション/プラットフォームの開発・提供
URL :
https://www.softbrain.co.jp
■本ニュースリリースに関するお問い合わせ先
広報マーケティング部 秋元 絢子(あきもとあやこ)
東京都中央区銀座6-18-2 野村不動産銀座ビル 11階
TEL:03-6779-9800 FAX:03-6779-9310
MAIL:press@softbrain.co.jp
プレスリリース提供:PR TIMES

記事提供:PRTimes