社員向けのAIエージェント型「目標支援コーチ」を運用開始
パーソルHD

~「管理職をラクにする」ための生成AIを活用した目標設定支援策を拡充、女性管理職比率のさらなる向上目指す~
「はたらいて、笑おう。」をグループビジョンに掲げるパーソルホールディングス株式会社(本社:東京都港区、代表取締役社長 CEO:和田 孝雄)は、2026年4月より、社員向けに人事が開発したAIエージェント型「目標支援コーチ」を運用開始します。本取り組みは、2025年10月から開始した「管理職をラクにする」ための生成AIによる目標設定支援拡充・発展版として位置づけ、社員の目標設定の質と納得感を高めることで、管理職の面談負荷を軽減し、女性管理職比率のさらなる向上を後押しします。
■「目標支援コーチ」の開発背景と概要
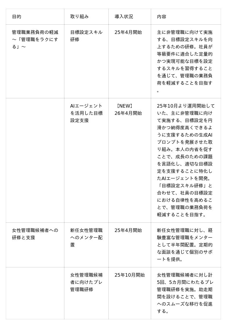
パーソルホールディングスでは、管理職の業務負担を軽減し、社員の自律性を高めるとともに、管理職の効率的な業務遂行を支援する目的で、2025年10月より生成AIを活用した目標設定支援を進めています(※1)。これは、人事が管理職にヒアリングをした際に多く寄せられた、「部下の目標設定面談」に時間を要するという声をきっかけに生まれた取り組みです。
第1弾として、総合職正社員463名を対象に、個人の課題に応じて選択可能な7種類のプロンプトを開発し運用を開始。プロンプトのダウンロード数は225件と対象者の約5割に達し、また、利用後アンケートを実施したところ、8割の社員が「役に立った」と回答。利用した社員からは「これまで上司との面談を2~3回実施して目標をすり合わせていたが、プロンプトを使うことで1回の面談で目標設定が終了するようになった」というコメントや、管理職側からも「プロンプトを活用した社員は目標設定に対する解像度が格段に上がっている」というコメントが寄せられるなどのポジティブな効果が見られたことから、第2弾としてこれをAIエージェント化し、「目標支援コーチ」として2026年4月より運用を開始します。
「目標支援コーチ」は、社内版GPTにノーコード・ローコードでAIエージェントを開発できるDifyを組み込んだ「CHASSU CRE8(ちゃっす クリエイト)」(※2)を活用し開発。個人の等級や課題に即した問いを投げかけることで、対話を通じて本人の内省を促し、考えるべき根本的な課題や目標に向き合い、適切な目標を立てることを支援します。
[画像1:
https://prcdn.freetls.fastly.net/release_image/16451/1100/16451-1100-7b09c9da146c0174f40a122c5c75a28e-1153x1162.png?width=536&quality=85%2C75&format=jpeg&auto=webp&fit=bounds&bg-color=fff ]
(※1)2025年10月28日プレスリリース「パーソルホールディングス、女性管理職比率向上に向けた人事施策を拡充~2025年10月より「管理職をラクにする」ための生成AIを活用した目標設定支援と、管理職候補者に向けた5カ月間の研修を開始~」
https://www.persol-group.co.jp/news/20251028_01/
(※2)2025年8月28日プレスリリース「パーソル、社内専用GPTにAIエージェントの開発機能を実装~約半年で100件近いAIエージェントが稼働、開発者の99%が非エンジニア社員~」
https://www.persol-group.co.jp/news/20250828_01/
■女性管理職比率の向上に向けた取り組み(パーソルホールディングス単体)
パーソルホールディングスでは、女性管理職比率向上を目指し、(1)管理職業務負荷の軽減、(2)女性管理職候補者への研修と支援 の2点に重点を置いて取り組んでいます。まず、現状の管理職の業務負担を軽減し、「管理職をラクにする」環境を整備することで、男女問わず誰もが管理職を目指しやすい職場づくりを推進しています。また、女性管理職比率の向上に向けた具体的な施策も並行して進めています。
[表:
https://prtimes.jp/data/corp/16451/table/1100_1_2f4d817792adb736ec78ea982362b625.jpg?v=202604140315 ]
※その他、ホールディングス単体の取り組みに加えて、パーソルグループ共通で「トップコミットメント」「制度・環境整備」「風土醸成」に取り組んでいます。詳細は、後述する「多様な人材活躍に向けたパーソルグループの取り組み」をご確認ください。
■多様な人材活躍に向けたパーソルグループの取り組み
パーソルグループでは、多様な人材が活躍できる環境を構築するため、グループ共通のポリシーを掲げ、DEIを推進しています。DEIの推進にあたり、社員の属性、価値観、能力といった3つの多様性を生かすため、「トップコミットメント」「制度・環境整備」「風土醸成」に取り組んでいます。
2021年9月にはグループ横断で、経営の直轄組織となるジェンダーダイバーシティ委員会を設置しました。本委員会では、各SBUの人事責任者およびCEO、CHRO、CEOが指名する委員長で月に1回議論を行い、女性管理職比率と男性育児休業など取得率の向上に向けたモニタリングや、分科会でグループ横断の取り組みを企画、実行しています。
[画像2:
https://prcdn.freetls.fastly.net/release_image/16451/1100/16451-1100-c2463eee3902eb79ecb20694d65c9a7f-2063x1925.png?width=536&quality=85%2C75&format=jpeg&auto=webp&fit=bounds&bg-color=fff ]
■パーソルホールディングス株式会社について
1973年の創業以来、人材派遣、人材紹介、アウトソーシング、設計開発など人と組織にかかわる多様な事業を展開。2008年10月に共同持株会社テンプホールディングス株式会社を設立。2017年7月よりパーソルホールディングス株式会社へ社名変更。
東京証券取引所プライム市場上場(証券コード:2181)。2025年3月期売上収益1兆4,512億円(IFRS)。
■「PERSOL(パーソル)」について <
https://www.persol-group.co.jp/ >
パーソルグループは、「“はたらくWell-being”創造カンパニー」として、2030年には「人の可能性を広げることで、100万人のより良い“はたらく機会”を創出する」ことを目指しています。
人材派遣サービス「テンプスタッフ」、転職サービス「doda」、BPOや設計・開発など、人と組織にかかわる多様な事業を展開するほか、新領域における事業の探索・創造にも取り組み、アセスメントリクルーティングプラットフォーム「ミイダス」や、スキマバイトアプリ「シェアフル」などのサービスも提供しています。
はたらく人々の多様なニーズに応え、可能性を広げることで、世界中の誰もが「はたらいて、笑おう。」 を実感できる社会を創造します。
プレスリリース提供:PR TIMES

記事提供:PRTimes