事業共創カンパニーのRelicが令和8年度富山県「Digi-PoC TOYAMA(デジポックとやま)」の実証実験プロジェクトを募集開始
Relic

富山の課題をデジタルで解決する実証実験プロジェクト、令和8年度のテーマが決定し実証実験プロジェクトの募集を開始
[画像1:
https://prcdn.freetls.fastly.net/release_image/16318/473/16318-473-9649fc7a32725a4f2d115c6ce5fb6027-1601x902.png?width=536&quality=85%2C75&format=jpeg&auto=webp&fit=bounds&bg-color=fff ]
事業共創カンパニーである株式会社Relic(本社:東京都渋谷区、代表取締役CEO:北嶋貴朗/ 代表取締役CTO:大庭亮、以下Relic)が、運営事業者として推進する富山県の「Digi-PoC TOYAMA(デジポックとやま)」において、実証実験テーマの決定と併せ、実証実験プロジェクトの募集を開始したことをお知らせします。
募集にあたり、本事業とプロジェクトの詳細に関する説明会を、4月17日(金)13時30分より防災危機管理センター(富山県)とオンラインにて、4月22日(水)13時30分より渋谷QWS(東京都 ※現地実施のみ)にて開催します。
なお、採択されたプロジェクトには、1件あたり最大500万円の実証費用を支援する予定です。
当社は、富山県より「Digi-PoC TOYAMA(デジポックとやま)」の令和8年度運営事業者として受託し、本事業、本プログラムの運営全般を強力にサポートしています。
参加申し込みはこちら
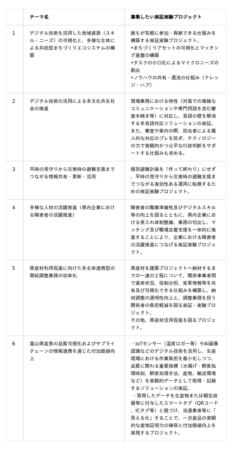
■募集するテーマ
採択者に対して、最大500万円の実証費用を支援します。(対象経費の全額を交付)
各テーマの詳細(現状や課題等)は、
Digi PoC特設サイトにてご覧いただけます。
[表:
https://prtimes.jp/data/corp/16318/table/473_1_3e77afeea69a755b5a61e73e8628e274.jpg?v=202604160115 ]
■本年度スケジュール予定
[画像2:
https://prcdn.freetls.fastly.net/release_image/16318/473/16318-473-d6d1920ff58a1913e618f20b14399fed-1410x1480.png?width=536&quality=85%2C75&format=jpeg&auto=webp&fit=bounds&bg-color=fff ]
■Digi-PoC TOYAMA(デジポックとやま)概要
富山県では成長戦略として掲げる県民のウェルビーイングの向上や、「幸せ人口1000万」の実現等を図るため、先進のデジタル技術を活用して地域課題を解決する実証実験を推進しています。
地域課題をデジタルソリューションで解決する事例を創出し、ビジネスモデルの構築につなげることで、本県における産業・地域社会のDXの実現を目指しています。
Digi-PoC TOYAMA特設サイト
■Relicグループについて
[画像3:
https://prcdn.freetls.fastly.net/release_image/16318/473/16318-473-6812ec1cb8dc6d5cf249b22ca00fcca5-1689x450.jpg?width=536&quality=85%2C75&format=jpeg&auto=webp&fit=bounds&bg-color=fff ]
Relicホールディングスの中核事業会社であるRelicは、日本企業の新規事業開発やイノベーション創出を支援する「事業共創カンパニー」として、世界でも類を見ない新規事業開発に特化したSaaS型プラットフォームを提供する「インキュベーションテック事業」、 総合的かつ一気通貫で新規事業やイノベーション創出を支援する「事業プロデュース/新規事業開発支援事業」、スタートアップ企業への投資や大企業との共同事業/JVなどを通じてイノベーションを共創する「オープンイノベーション事業」を統合的に展開しています。新規事業開発の支援や共創において国内シェアNo.1(※1)を誇り、これまで日本を代表する大企業を中心に5,000社以上の新規事業開発に携わってきた実績も含め、唯一無⼆の価値と意義、そして業界トップの規模や成長を実現しているリーディングカンパニーです。27社・350名以上が連なり売上高100億円を突破したRelicグループの中核として、全国18都道府県の拠点から、日本全国での新規事業開発支援・共創を実現しています。
[画像4:
https://prcdn.freetls.fastly.net/release_image/16318/473/16318-473-6d7369c44e56b746b4a83e0d4c479988-1200x630.png?width=536&quality=85%2C75&format=jpeg&auto=webp&fit=bounds&bg-color=fff ]
また、2021年9月のRelicホールディングス設立以降、大企業とのジョイントベンチャー設立や全方位型スタートアップ・ベンチャー共創プログラム「ZERO1000 Ventures」からの起業により、Relicグループは現在27社へと拡大しています。今後もRelicグループでは日本全国の新規事業開発を同時多発的に推進していきます。Relicグループの各社詳細についてはHPよりご覧ください。グループ各社において、採用も積極的に募集しています。
<Relicコーポレートサイト>
https://relic.co.jp/
<Relicホールディングスコーポレートサイト>
https://relic-holdings.co.jp/
※1:2024年,「新規事業開発におけるブティックコンサルティング市場調査」,株式会社Relic・株式会社デジタルインファクト,
https://relic.co.jp/press-release/54696/
[画像5:
https://prcdn.freetls.fastly.net/release_image/16318/473/16318-473-e0b9a3b0e4b6256189d4a7702d98dd19-1241x620.png?width=536&quality=85%2C75&format=jpeg&auto=webp&fit=bounds&bg-color=fff ]株式会社Relic
会社名:株式会社Relic
代表者:代表取締役CEO 北嶋 貴朗 / 代表取締役CTO 大庭 亮
本社所在地:東京都渋谷区恵比寿4-20-3 恵比寿ガーデンプレイスタワー19F
設立:2015年8月
事業内容:インキュベーションテック事業、事業プロデュース/新規事業開発支援事業、オープンイノベーション事業(スタートアップ投資、VCファンド運営、CVC設立・運用支援、共同事業/JV創出等)、イノベーター人材育成支援、地方創生・地域イノベーション事業、イノベーション・ワークプレイス事業
コーポレートサイト:
https://relic.co.jp
事業内容:
https://relic.co.jp/services/
【本件に関するお問い合わせ先】
株式会社Relic 担当:金子
TEL: 03-6455-0735 / E-MAIL:info@relic.co.jp
プレスリリース提供:PR TIMES




記事提供:PRTimes