東横INNで「WiFiBOX」本格設置新たに全国34店舗へ設置、計66店舗に拡大
株式会社テレコムスクエア

~今後は100店舗規模の展開を目指します~
モバイル通信のクロスボーダー・ソリューションを世界規模で提供する株式会社テレコムスクエア(本社:東京都千代田区、代表取締役:吉竹 雄次、以下、当社)は、東横INN全国34店舗にセルフWi-Fiレンタル「WiFiBOX」を新たに設置し、2026年4月23日(木)より順次サービス提供を開始いたします。これにより、東横INNにおける設置店舗数は合計で66店舗となります。2025年3月より一部店舗で試験設置を進めていましたが、これまでの利用実績を踏まえ、本格的に設置することとなりました。
[画像1:
https://prcdn.freetls.fastly.net/release_image/6419/483/6419-483-d74ec073f6b4c12689a9337aba6d153f-800x450.jpg?width=536&quality=85%2C75&format=jpeg&auto=webp&fit=bounds&bg-color=fff ]
当社は、東横INNご宿泊者の利便性向上を目的に、2025年3月より一部店舗で試験的に「WiFiBOX」の設置を進めてまいりました。その後、同年10月には設置店舗を拡大。これまでの利用実績を踏まえ、このたび本格的に設置し、新たに34店舗を追加、合計66店舗でサービス提供することとなりました。
「WiFiBOX」は東横INN各店舗のロビーに設置し、24時間受取・返却が可能です。ご宿泊のお客さまはもちろん、ビジネスパーソンや観光客の一時的な通信環境確保、月末のギガ不足時の利用など、宿泊者以外における日常的な利用も可能です。
今後は東横INNにおける設置拡大を進め、100店舗規模の展開を目指すと同時に、駅など市中への設置も引き続き推進し、すべてのお客さまの利便性向上を追求してまいります。
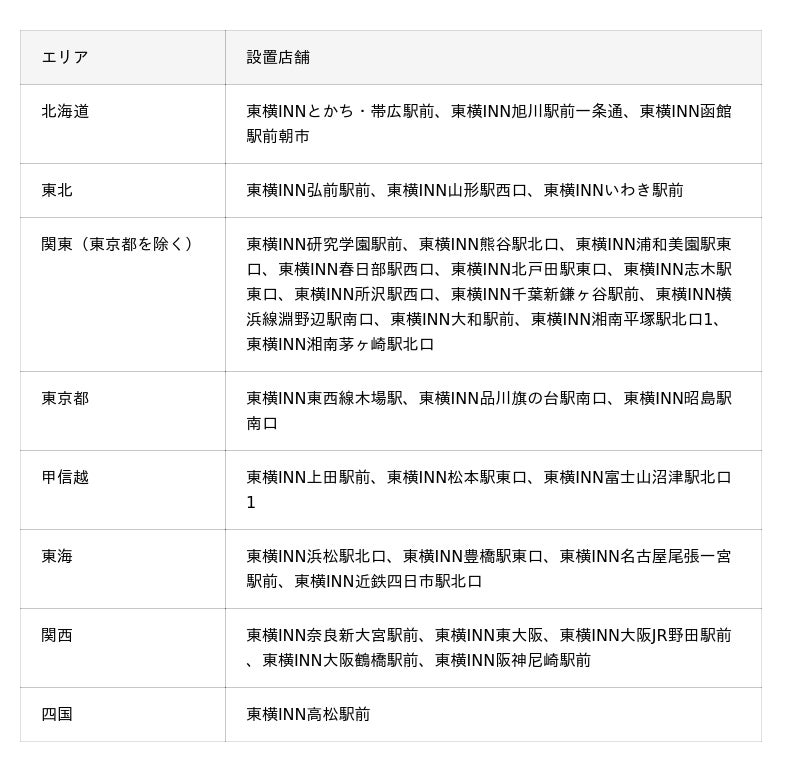
■「WiFiBOX」設置追加店舗(合計34店舗)
[表:
https://prtimes.jp/data/corp/6419/table/483_1_f11dd8b86a9d7d4f959c3bfc471fe352.jpg?v=202604220615 ]
■サービス開始日:2026年4月23日(木)より
※東横INN大和駅前のみ、4月27日(月)からのサービス開始となります。
■受取・返却可能時間:24時間
※深夜0:00以降にお受け取りされる場合は、ご予約の際、受取日の日付にご注意ください。
※状況により休館となる可能性がありますので、事前に各ホテルの営業情報ご確認の上、ご来店をお願いいたします。
※以前より設置している店舗も含めたすべてのWiFiBOX設置店舗は、以下よりご確認ください。
東横INN公式 WiFiBOX設置の案内
「WiFiBOX」は、モバイルWi-Fiルーターを非接触で簡単にレンタルできるサービスです。即時予約(事前予約も可能)、受取、返却が非接触で行えるシェアリング型サービスで、日本国内の無制限(速度制限あり)プランの場合、1日840円(税込)と手ごろな料金も魅力のひとつです。
[画像2:
https://prcdn.freetls.fastly.net/release_image/6419/483/6419-483-69730eb95f22b8ca4fddada62dd48dda-1800x1350.png?width=536&quality=85%2C75&format=jpeg&auto=webp&fit=bounds&bg-color=fff ]
■予約・受取・返却とすべてのステップが非接触で完了し、驚くほど簡単な使用体験を提供
Web予約後、駅や空港などに設置しているボックスからWi-Fiルーターを引き抜くだけで簡単にレンタルできます。また、WiFiBOX貸出機が設置されている場所であれば受取場所と異なる場所での返却も可能です。
[画像3:
https://prcdn.freetls.fastly.net/release_image/6419/483/6419-483-ff4d8eb976aa3cf41bc17ae981378019-1920x640.png?width=536&quality=85%2C75&format=jpeg&auto=webp&fit=bounds&bg-color=fff ]
■設置場所は全国650か所以上(4月1日現在)
駅、空港、商業施設、ホテルや旅館、観光案内所など47都道府県650か所以上にWiFiBOXを設置しています。ご自宅やオフィスの近く、いつも利用する駅など、ご自身の予定に合わせた受取・返却場所をお選びいただけます。
【WiFiBOX設置場所一覧】
・QRコードは株式会社デンソーウェーブの登録商標です。
・「Wi-Fi」はWi-Fi Allianceの登録商標です。
[画像4:
https://prcdn.freetls.fastly.net/release_image/6419/483/6419-483-d2ec5b758cd668e771ce22c582c1a45c-1250x703.png?width=536&quality=85%2C75&format=jpeg&auto=webp&fit=bounds&bg-color=fff ]■企業概要
株式会社テレコムスクエアは、モバイル通信サービスのパイオニアとして30年にわたり、世界を旅する人たちへ、旅行中の「安心、便利、楽しさ」をお届けしています。Wi-FiルーターのレンタルやeSIMおよびプリペイドSIMカード販売などの通信サービス、ハワイ・ホノルルでのシェアバイクサービスなど、旅がより自由で豊かになるような「新たな価値」の提供と挑戦をし続けている会社です。
社名 : 株式会社テレコムスクエア
代表者 : 代表取締役 吉竹 雄次(よしたけ ゆうじ)
本社 : 〒102-0075 東京都千代田区三番町8番地1 三番町東急ビル7階
創業 : 1992年(平成4年)
従業員 : 109人(2026年1月1日現在)
事業内容: モバイルサービス通信事業(Wi-Fiルーターのレンタル、eSIMやプリペイドSIMカードの販売など国際モバイル通信機器の提供)、旅関連事業(ハワイ・ホノルルでのシェアバイクサービス「Biki(ビキ)」公式代理店、海外旅行情報などのオウンドメディア運営)
コーポレートサイト :
https://www.telecomsquare.net/プレスリリース提供:PR TIMES



記事提供:PRTimes